長春市春城石油有限公司佰潤加油站
(加氣部分)
安全現狀評價報告
吉林省吉泰安全技術服務有限公司
資質證書編號:APJ-(吉)-306
2019年3月5日
長春市春城石油有限公司佰潤加油站
(加氣部分)
安全現狀評價報告
法定代表人:
技術負責人:
項目負責人:
2019年3月5日
前 言
長春市春城石油有限公司佰潤加油站,是一家經營車用燃油(乙醇汽油、柴油)和車用天然氣的零售加油加氣合建站,位于寬城區柳影路83-1號。
為了客觀、公正地了解與充分掌握該加油加氣合建站的職業風險,貫徹落實《中華人民共和國安全生產法》、《危險化學品安全管理條例》、《危險化學品經營許可證管理辦法》等有關法律、法規和標準,長春市春城石油有限公司委托我公司對佰潤加油站(加氣部分)進行安全現狀評價。
接到委托后,我公司成立了評價小組,并到現場做了實地踏查和資料收集,在對該加油站站內經營、儲存設施及經營條件充分了解和分析的基礎上,編制完成了安全現狀評價報告書。
目 錄
1.安全評價概述 1
1.1安全評價的目的和意義 1
1.2安全評價的依據 1
1.3評價范圍 4
1.4安全評價的程序 4
2.加油站概況 5
2.1加油站基本情況 5
2.2加油站區域位置和站址選擇 6
2.3加油站站內平面布置 8
2.4加油與CNG加氣合建站公用工程及輔助設施 12
2.5安全管理 14
3.主要危險、有害因素分析 15
3.1危險化學品識別 15
3.2危險化學品識別 15
3.4物質的特性 16
3.6爆炸危險區域劃分 21
3.7設備、設施的危害因素分析 22
3.8工藝操作危險有害因素分析 23
3.9電器、儀表危險有害因素分析 25
3.10自然環境與總圖布置方面的危害因素分析 25
3.11其他危害因素分析 26
3.12安全管理危害因素分析 26
3.13事故案例分析 27
4.評價單元的劃分和評價方法的選擇 29
4.1評價單元劃分 29
4.1.1評價單元的劃分原則 29
4.1.2評價單元的劃分結果 29
4.2評價方法的選擇 30
5.定性評價 32
5.1安全檢查表評價法 32
5.2 預先危險性分析評價法 45
6.安全對策措施及建議 50
6.1對策措施 50
7.評價結論 52
附件:
1、營業執照
2、燃氣經營許可證
3、主要負責人和安全管理人員資格證書
4、特種作業人員培訓證
5、建筑工程消防驗收意見書
6、防雷安全檢測報告
7、防靜電檢測報告
8、生產經營單位生產安全事故應急預案備案登記表
9、可燃氣體報警器檢測報告
10、壓力表檢定證書
11、加氣機檢定證書
12、安全閥校驗報告
13、安全評價委托書
14、平面布置圖
1.安全評價概述
1.1安全評價的目的和意義
1.1.1安全評價的目的
安全評價的目的是查找、分析和預測工程 、系統存在的危險、有害因素及可能導致的危險、危害后果和程度,提出合理可行的安全對策措施,指導危險源監控和事故預防,以達到******事故率、***少損失和******的安全投資效益。安全評價可以達到以下目的:
1)提高系統本質安全化程度;
2)實現全過程安全控制;
3)建立系統安全******方案、為決策提供依據;
4)為實現安全技術、安全管理的標準化和科學化創造條件。
1.1.2安全評價的意義
安全評價的意義在于可有效地預防事故的發生,減少財產損失和人員傷亡。安全評價與日常安全管理和安全監察工作不同。安全評價是從系統安全的角度出發,分析、論證和評估可能產生的損失、傷害及其影響范圍、嚴重程度,提出應采取的對策措施等。
1)安全評價是安全管理的一個必要組成部分;
2)有助于政府安全監督管理部門對生產經營單位的安全生產實行宏觀控制;
3)有助于安全投資的合理選擇;
4)有助于提高生產經營單位的安全管理水平;
5)有助于生產經營單位提高經濟效益。
1.2安全評價的依據
1.2.1法律、法規、文件
1)《中華人民共和國安全生產法》(中華人民共和國主席令第13號);
2)《中華人民共和國勞動法》(中華人民共和國主席令第28號);
3)《中華人民共和國消防法》(中華人民共和國主席令第6號);
4)《中華人民共和國特種設備安全法》(中華人民共和國主席令第4號);
5)《危險化學品安全管理條例》(國務院令第591號);
6)《特種設備安全監察條例》(中華人民共和國國務院令第549號);
7)《吉林省安全生產條例》(吉林省第十屆人民代表大會常務委員會公告第35號);
8)《首批重點監管的危險化學品名錄的通知》(安監總管三[2011]95號);
9)《第二批重點監管危險化學品名錄的通知》(安監總管三[2013]12號);
10)《******安全監管總局公布首批重點監管的危險化工工藝》(安監總管三〔2009〕116號);
11)《第二批重點監管危險化工工藝目錄和調整首批重點監管危險化工工藝中部分典型工藝》(安監總管三[2013]3號)。
12)《特種作業人員安全技術培訓考核管理規定》(******安監總局令第30號);
1.2.2標準、規范
1)《安全評價通則》(AQ8001-2007);
2)《危險化學品建設項目安全評價細則(試行)》(安監總?;痆2007]255號);
3)《汽車加油加氣站設計與施工規范》(GB 50156-2012 2014年版);
4)《城鎮燃氣設計規范》(GB50028-2006);
5)《危險化學品重大危險源辨識》(GB 18218-2009);
6)《建筑設計防火規范》(GB 50016-2014);
7)《建筑物防雷設計規范》(GB 50057-2010);
8)《建筑抗震設計規范》(GB 50011-2010);
9)《建筑滅火器配置設計規范》(GB 50140-2005);
10)《建筑物電子信息系統防雷技術規范》(GB 50343-2004);
11)《供配電系統設計規范》(GB50052-2009);
12)《爆炸危險環境電力裝置設計規范》(GB 50058-2014);
13)《石油化工靜電接地設計規范》(SH 3097-2000);
14)《防止靜電事故通用導則》(GB 12158-2006);
15)《鋼質管道焊接及驗收》(SY/T 4103-2006);
16)《安全標志及其使用導則》(GB 2894-2008);
17)《消防安全標志設置要求》(GB 15630-1995)。
18)《危險化學品目錄》(2015版);
19)《生產過程危險和有害因素分類與代碼》(GB/T 13861-2009);
20)《企業職工傷亡事故分類》(GB 6441-1986);
21)《氣瓶充裝許可規則》(TSG R4001-2006);
22)《石油化工可燃氣體和有毒氣體檢測報警設計規范》(GB50493-2009);
23)《生產經營單位生產安全事故應急預案編制導則》(GB/T29639-2013)。
1.2.3委托單位提供的有關資料
1)建筑工程消防驗收意見書;
2)燃氣經營許可證
3)企業提供的加氣站平面布置圖;
4)安全評價委托書;
5)加氣站提供的其它資料。
1.3評價范圍
本次評價的范圍為長春市春城石油有限公司佰潤加油站站址選擇和站內平面布置、工藝及設施、公用工程設施和安全管理 。(本評價范圍僅包含與加油相關的總平面布置內容,關于汽油與柴油的經營和儲存的安全條件不在本次評價范圍內)
1.4安全評價的程序
根據《安全評價通則》(AQ8001-2007)和《危險化學品經營單位安全評價導則(試行)》的要求,結合安全評價工作的一般程序要求,本項目安全評價程序見下圖:

2.加油站概況
2.1加油站基本情況
2.1.1加油站簡介
加油站名稱:長春市春城石油有限公司佰潤加油站
加油站地址:
加油站經營品種:
加油站主要負責人:
加油站安全管理人員:
加油站聯系電話:
該加油加氣站現有員工,主要負責人和安全管理人員均經過長春市安全生產監督管理局培訓并考核合格,取得了合格證。
2.1.2加油加氣站規模及等級劃分
該加油與CNG加氣合建站設置20m3柴油儲罐1個、20m3汽油儲罐1個、30m3汽油儲罐2個;18m3車載CNG儲氣瓶組拖車1臺,1套6 m3的地上儲氣瓶組。
根據《汽車加油加氣站設計與施工規范》(GB 50156-2012,2014年版)第3.0.14條加油與CNG加氣合建站的等級劃分規定:該加油與CNG加氣合建站油品儲罐總容積(柴油罐容積折半計算)為90m3,該加油與CNG加氣合建站屬于二級加油與CNG加氣合建站。
2.2加油站區域位置和站址選擇
2.2.1區域位置
加油站站區的南側是柳影路(次干路)、變壓器(丙類物品庫房)和洗車房(三類保護物);北側是幼兒園(幼兒園現有小朋友70人,教師10人,劃為一類保護物);西北側是民用建筑(一類保護物)、溫泉洗浴會館(現有面積2992m2,劃為一類保護物)和庫房(丙類物品庫房);東側是架空電力線(有絕緣層);東南是空地。交通便利,地理位置優越。

2.2.2站址選擇
站內CNG工藝設備與站外建(構)筑物的防火距離應滿足《汽車加油加氣站設計與施工規范》(GB50156-2012,2014)的相應防火距離要求。詳見表2.2-2。


2.3加油站站內平面布置
該加油與CNG合建站由油罐區、儲氣區、加油島、罩棚及站房等組成。加油機、加氣機面向柳影路,加氣罩棚設置在站區的南側和東側。儲罐區位于站房的北側。儲氣區位于站區的東北側。站內道路采用混凝土路面,車輛進、出口分開設置,加油加氣站設施平面布置詳見:加油加氣站平面布置圖。
加氣區布置在站區南側和東側,共設3臺雙槍雙油品潛油泵加油機,6臺雙槍加氣機和2臺四槍加氣機,站房南北各設置一座罩棚,南側利舊投影面積為1018.8m2的螺栓球網架結構罩棚,凈空高度為6m,北側新建投影面積為164 m2的螺栓球網架結構罩棚,高度為6m。
站房布置在站區的中間位置,建筑面積為138.38m2,一層磚混結構,耐火等級為二級。
壓縮機間、儲氣瓶組、卸氣柱、車載儲氣瓶組拖車均位于站區的北側。
站區東側、北側、西側均設2.2m的不燃燒體實體圍墻。
站房內設有配電間。
加氣站內的爆炸危險區域,未超出站區圍墻和可用地界線。
加油加氣站站內設施之間的防火距離符合《汽車加油加氣站設計與施工規范》(GB50156—2012,2014年版)中第5.0.13條的布置要求。詳見表2.3-1。





2.3.1主要建筑物
該加油與CNG合建站主要建筑物有站房、罩棚、加油、加氣島等組成。見表2.3-2

2.3.2主要設備設施及油品經營作業流程
1)該加油與CNG合建站的主要設備設施見表2.3-3

2)加油與CNG加氣合建站加氣經營作業流程
加油與CNG加氣合建站采用CNG撬車形式將天然氣運輸至加氣站,經過卸氣柱將天然氣通入優先控制盤對氣體進行管理,多級增壓后通向儲氣瓶組、加氣機,對燃氣汽車進行壓縮天然氣(CNG)充加。加氣機可自動順序加氣,自動倒壓關閉,自動計量顯示,并配有緊急關閉閥門。

2.4加油與CNG加氣合建站公用工程及輔助設施
2.4.1給水、排水
給水:加油加氣站運營不需用水,由于站內人員較少,生活用水亦較少,日用水量約1.0m3,生活用水由城鎮自來水管網供給,可滿足供水要求。
排水:站區內雨水采用散排方式排到站外。
2.4.2供配電
1)供電電源:加油加氣站的供電負荷等級為三級,信息系統設不間斷供電電源。加油站的供電電源采用電壓為380/220V的外接電源。加油站的供電系統設獨立的計量裝置。
2)照明:加油加氣站內爆炸危險區域以外的照明燈具,可選用非防爆型。罩棚下處于非爆炸危險區域的燈具,選用防護等級不低于IP44級的照明燈具。
3)加油加氣站的罩棚、營業室設置了事故照明。
2.4.3防雷、防靜電接地
1)壓縮天然氣儲氣瓶組進行了防雷接地,接地點不少于兩處。
2)凡生產,儲運過程中會產生靜電積累的管道、容器均設防靜電接地。低壓配電系統采用TN-S接地系統。
3)所有電氣設備金屬外殼均設置保護接地線。
4)站區內保護接地、防雷接地、防靜電接地和變壓器中性點接地共用一個接地系統,接地電阻不大于4Ω。
5)吉林華云氣象科技有限公司對本站防雷裝置進行了檢測,并發放了“合格”的防雷裝置檢測報告,吉林省鼎誠檢驗檢測有限公司對本站防靜電接地裝置進行了檢測,并發放了“合格”的防靜電接地電阻檢測報告。
2.4.4采暖與通風
該加油加氣站冬季取暖由集中供熱提供供暖。
通風:站內房間利用門窗采用自然通風。
2.4.5通訊
站房內安裝外線電話,供工作聯絡和事故狀態時報警使用。
2.4.6報警系統
該加油與CNG加氣合建站中加氣機、壓縮機間、卸氣柱等處設置了可燃氣體報警器。
2.4.7消防
加油加氣站建立了消防安全管理制度,工作人員均接受過消防安全培訓,能夠針對制定的事故應急救援預案定期組織演練。
按照《汽車加油加氣站設計與施工規范》(GB50156-2012,2014年版)及《建筑滅火器配置設計規范》(GB50140-2005)的規定配備了滅火器材。見表2.5-1:

2.5安全管理
1)該加油加氣站建立健全了本企業所需的各項安全生產規章制度、崗位責任制,各相關崗位均制定了符合安全生產要求的崗位操作規程,按照《生產經營單位安全生產事故應急預案編制導則》(GB/T29639-2013)編制了符合安全生產要求的事故應急救援預案;
2)該加氣站依據企業自身經營特點,配備了壓力容器作業人員,作業人員取得了壓力容器作業人員證;
3)該加氣站主要負責人、安全管理人員經過安監部門培訓,取得考核合格證書。該加氣站的其他從業人員均經過本企業的教育培訓合格后上崗,人員配備及數量能夠滿足本企業安全生產需求;
4)該加氣站涉及的特種設備均由長春市計量檢定測試技術研究院進行了檢測并出具了合格的《檢定證書》,檢定證書在有效期范圍內。
3.主要危險、有害因素分析
3.1危險化學品識別
加氣站所經營品種為壓縮天然氣。壓縮天然氣的火災危險類別為甲類。壓縮天然氣在儲運過程中存在著火災、爆炸、中毒等主要危險因素。同時還存在機械傷害、觸電、車輛傷害、噪聲等。
3.2危險化學品識別
壓縮天然氣(Compressed Natural Gas,簡稱CNG)指壓縮到壓力大于或等于10MPa且不大于25MPa的氣態天然氣,是天然氣加壓并以氣態儲存在容器中。天然氣有很多組分,但各組分彼此不起化學作用,各組分的性質和含量決定了天然氣的性質。由于天然氣中甲烷的含量在 90%以上,所以天然氣也叫甲烷氣。
1)加氣站列入《危險化學品目錄》(2015年版)的危險化學品見表3.2-1。

3.3其他危險類別辨識
⑴依據《危險化學品目錄》(2015年版),該加氣站經營的壓縮天然氣不屬于劇毒化學品。
⑵依據《易制毒化學品管理條例》,該加氣站經營的壓縮天然氣不屬于易制毒化學品。
⑶依據《高毒物品名錄》(2003版),該加氣站經營的壓縮天然氣不屬于高毒物品。
⑷依據《重點監管的危險化學品名錄》(2013年完整版),該加氣站經營過程中天然氣屬重點監管的危險化學品。
3.4物質的特性
1)物質的一般危險性
天然氣的主要成份甲烷屬一級可燃氣體,甲類火災危險性。危險特性如:燃燒爆炸性、擴散性、膨脹性。
2)物質的火災、爆炸危險性
天然氣是一種易燃、易爆的氣體,與空氣混合后,當其濃度在5%-16%范圍內時,遇火源即會發生燃燒或爆炸。

3)車用天然氣的特殊危險性
天然氣,是一種多組分的混合氣態化石燃料,主要成分是烷烴,其中甲烷占絕大多數,另有少量的乙烷、丙烷和丁烷。
CNG壓縮天然氣的火災危險性
1.燃燒爆炸性---可燃氣體處于爆炸濃度范圍內遇引火源能發生燃燒或爆炸。
2.擴散性---氣體擴散性受氣體本身密度的影響。密度比空氣越輕,擴散性越大。
3.膨脹性---壓縮氣體因受熱膨脹,使氣瓶承受壓力增大,可引起氣瓶破裂或爆炸。
加氣站經營的危險化學品為天然氣。其危險品的物理化學特性見表3.2-2。



3.5重大危險源辨識
重大危險源是指長期地或臨時地生產、儲存、使用和經營危險化學品,且危險化學品的數量等于或超過臨界量的單元。
生產單元為危險化學品的生產、加工及使用等的裝置及設施,當裝置及設施之間有切斷閥時,以切斷閥作為分隔界限劃分為獨立的單元。
儲存單元為用于儲存危險化學品的儲罐或倉庫組成的相對獨立的區域,儲罐區以罐區防火堤為界限劃分為獨立的單元,倉庫以獨立庫房(獨立建筑物)為界限劃分為獨立的單元。
危險化學品重大危險源可分為生產單元危險化學品重大危險源和儲存單元危險化學品重大危險源。
生產單元、儲存單元內存在危險化學品的數量等于或超過規定的臨界量,即被定為重大危險源。單元內存在的危險化學品的數量根據危險化學品種類的多少區分為以下兩種情況:
(1)生產單元、儲存單元內存在的危險化學品為單一品種時,該危險化學品的數量即為單元內危險化學品的總量,若等于或超過相應的臨界量.則定為重大危險源。
(2)生產單元、儲存單元內存在的危險化學品為多品種時,按式(1)計算 若滿足式(1),則定為重大危險源:
S=q/Q+q:/Q+-+q./Q.≥1………………(1)
式中:
S ——辨識指標
q1,q2,……,qn ——每種危險化學品的實際存在量,單位為噸(t)。
Q1,Q2,……,Qn ——與每種危險化學品相對應的臨界量,單位為噸(t)。
危險化學品儲罐以及其他容器、設備或倉儲區的危險化學品的實際存在量按設計******量確定。
根據《危險化學品重大危險源辨識》(GB18218-2018)對本項目內的儲存單元進行重大危險源辨識。
危險化學品重大危險源的辨識流程參見下圖3.1-1

依據《危險化學品重大危險源辨識》(GB18218-2018)辨識
1)依據《危險化學品重大危險源辨識》(GB18218-2018)對該加油站進行單元劃分,該站未涉及生產單元,儲罐區為儲存單元,根據表1及表2,該加油站中儲存的乙醇汽油為易燃液體,其臨界量為200噸。該站3臺汽油罐******儲油量為63.2噸(裝料系數1考慮);柴油為易燃液體,其臨界量為5000噸。該站1臺柴油罐******儲油量為18噸(裝料系數1考慮)。1輛CNG拖車載儲氣瓶組和地上儲氣瓶組******儲氣量約為3.58噸。
63.2/200+18/5000+3.58/50=0.39<1
通過辨識該加油站中乙醇汽油、柴油、壓縮天然氣的數量未構成重大危險源。
3.6爆炸危險區域劃分
CNG壓縮機、閥門、法蘭或類似附件的房間爆炸危險區域劃分(圖C.0.12),應符合下列規定:
1、壓縮機、閥門、法蘭或類似附件的房間的內部空間,應劃分為1區。
2、房間有孔、洞或開式外墻,距孔、洞或墻體開口邊緣為R的范圍并延至地面的空間,應劃分為2區。當1區邊緣距釋放源的距離L大于或等于4.5m時,R取值為3m,否則R取值為(7.5-L)m。

室外或棚內CNG儲氣瓶組(包括站內儲氣瓶組、固定儲氣井、車載儲氣瓶)爆炸危險區域劃分(圖C.0.11),以放散管管口為中心,半徑為3m的球形空間和距儲氣瓶組殼體(儲氣井)4.5m以內并延至地面的空間,應劃分為2區。

3.7設備、設施的危害因素分析
該加氣站通過壓縮機、加氣機等設備、設施實現該站對汽車的加氣,因此其設備設施和工藝操作的失誤引起的泄漏,是導致火災爆炸的主要因素。
(1)加氣站內用調壓閥、球閥、安全閥等閥門較多,其密封件易損壞,也可能出現閥體砂眼及裂縫破壞或開啟、關閉、調壓等功能失效,其結果造成系統可燃介質泄漏或操作失控。因此,加氣站工藝流程中的各種閥門是系統中可能發生泄漏的薄弱部位,其中調壓閥和安全閥易于出現不能起跳和不能調壓等故障,可能造成系統超壓破壞,引起介質泄漏,引發火災爆炸事故,所以防范閥門類事故的重點。
(2)加氣站內高低壓管道如出現強度計算不恰當,壁厚不夠;管道材質選擇不合理或施工質量差,因管道低應力脆性破壞、腐蝕穿孔、應力變形、焊接質量差、密封不良等都會造成管道內天然氣泄漏,如遇火源由有引發火災爆炸的危險。
(3)站區內電器設備如果出現接地設施失效或線路絕緣損壞,短路情況,或者沒有按規定設置漏電保護器,防爆場所電器設備、線路、照明不符合防爆要求有可能發生電器火災。
(4)加氣站內工藝管線有可能因腐蝕、焊接質量差、應力變形、材質選材不當、操作不當等因素造成管線內的天然氣泄漏,凍傷人的皮膚和眼睛,遇火源引發火災或爆炸。
站內若可燃氣體報警器失靈,會延誤可燃氣體泄漏事故的處理時機,造成可燃氣體大量積聚。壓力、溫度儀表的指示失效、失真,可能導致操作的超壓,可燃物料的溢出等后果。車輛駕駛不慎撞壞加氣機導致可燃氣體泄漏;違反加氣操作規程。
3.8工藝操作危險有害因素分析
(1)加氣車輛??吭诩託馕恢煤螅ɑ鹱鳂I,如不熄火或突然啟動,會將加氣槍拉斷,引起火災爆炸的可能。
(2)加氣槍與加氣車輛連接好后,若在加氣槍處在放空狀態時就開閥,會造成氣體泄漏。
(3)加氣完畢時,如不將加氣槍排空就強行撥槍,可能會出現槍頭反彈造成人員機械傷害。
(4)在加氣過程中,天燃氣高速流通會產生大量靜電,如果接地設施缺失或損壞,不能消除靜電,產生靜電火花,當天然氣泄漏時,可引發火災爆炸。
(5)天燃氣高、低壓管道如出現強度計算不夠,管道材質選用不當,或施工質量差,未進行強度實驗,有可能造成管道超壓,發生物理爆炸。
(6)氣體壓縮系統是天然氣汽車加氣站的核心部分,該系統主要通過壓縮機將天然氣的壓力提高到25MPa,然后通過管線送至加氣機。氣體在壓縮時,處于受壓、受熱狀態,工藝管網易造成泄漏,遇火源就會發生火災和爆炸。
壓縮機超壓報警自動停機失靈且自帶安全閥發生故障,壓縮機出口管道或管件會發生爆裂,可能造成人員傷亡,同時天然氣發生泄漏,可能造成火災事故。
由于壓縮機制造或安裝的原因,壓縮機振動過大,日積月累會造成壓縮機內的法蘭、卡套、絲扣等部位密封失效,致使天然氣發生泄漏,可能造成火災事故。
(7)加氣作業時,易產生靜電,此外違章操作也容易造成安全事故,例如工作人員違章穿釘子鞋、化纖服,也易造成事故。在加氣時汽車不按照規定熄火加氣,乘客在車輛加氣時吸煙,都給加氣站造成事故隱患。
(8)加氣系統的管線進入含有微量油污和雜質的氣體,造成電磁閥泄漏,由于高、中或低壓閥關閉不嚴,閥門損壞漏氣,遇明火會引起火災爆炸事故。
(9)加氣機接地線連接不牢或松動斷開,電阻嚴重超標,使接地電阻時大時小,甚至無窮大,產生放電,遇泄漏的氣體易發生火災爆炸事故。
(10)加氣員不按規定對加氣車輛的儲氣瓶儀表、閥門、管道進行安全檢查,查看其是否在使用期限內,特別是對改裝車輛,加氣前加氣員沒有要求駕駛員打開車輛后蓋,沒有檢查氣瓶是否在使用期內以及貼有規定的標簽。
(11)加氣員在加氣時沒有觀察流量,在加氣過程中發生氣體嚴重泄漏時,沒有及時關閉車輛瓶閥和現場緊急關閉按鈕。
(12)本站天然氣儲存設施為儲氣瓶組,屬于壓力容器,因安全附件(安全閥、壓力表等)失效、失控、金屬材料腐蝕、疲勞或維護保養不當時,存在著發生爆炸的危險性。
3.9電器、儀表危險有害因素分析
(1)加氣站內的各種電器設備可能因接地不良或失效,線路絕緣損壞,電器線路短路,接點接觸不良,設備、電器、線路及儀表不符合防爆要求等原因引起火花或過熱,或遇天然氣泄漏,可能引起火災爆炸事故。
(2)加氣站內設備設施及建筑物的防雷、防靜電接地設施未定期檢測,電阻值過大或損壞失效,導致靜電或雷電不能及時導出,造成天燃氣火災、爆炸事故。
(3)設備、設施各點的壓力,流量等儀表指示失真,操作失控,造成天燃氣泄漏。
(4)加氣站內的可燃氣體報警器失靈,可能延誤天燃氣泄漏事故的處理時機,造成天然氣積聚,遇明火引起火災爆炸事故。
3.10自然環境與總圖布置方面的危害因素分析
(1)自然環境條件對加氣站正常作業的影響因素包括:極端高溫、極端低溫、雷暴天氣、大風雨雪災害、地震及地質沉降、地下水位變化等;
(2)雷暴天氣進行加、卸氣作業,易導致雷擊火災事故發生;
(3)大風雨雪災害易造成加氣機罩棚被掀翻、壓塌、人員高處墜落、站區地面塌陷、積雪造成人員滑跌、砸傷等;
(4)地震及地質沉降易造成建筑物倒塌、加氣機傾斜、輸氣管線被拉斷、開裂等。
(5)高溫、熱輻射可能造成壓力增高,增加故障機會,并加劇逸散天然氣的揮發和擴散;嚴寒氣候易引起含水的設備、管道凍裂破壞;溫差大對設備、管道易造成溫度應力破壞。這些因素可能增大系統天然氣的泄漏,引起火災爆炸事故。
(6)夏季的酷熱高溫可能造成操作、巡檢人員中暑,冬季的嚴寒氣候可能造成人員受寒凍傷。
(7)可能出現的雷擊、閃電天氣對本項目的設備設施和建構筑物存在的潛在危害。雷擊事故發生的瞬間,產生的超高電壓、超大電流,可能毀壞本項目的設備設施和建構筑物,造成天然氣泄漏,引發重大的火災爆炸事故。
(8)洪水、雷電和地震等自然災害的破壞雖為小概率事件,但往往具有難以預測性和不可抗拒性。此類偶然事故一旦發生,常常使人們猝不及防,所以本項目必須切實落實防護措施。
3.11其他危害因素分析
(1)中毒窒息危險
天燃氣濃度過高時,使空氣中含氧量明顯降低,可使人窒息。當空氣中甲烷達25%-30%時,可引起頭痛、頭暈、乏力、注意力不集中、呼吸和心跳加速、共濟失調。若不及時脫離,可致窒息死亡。
(2)車輛傷害
進出加氣站的車輛較多,若沒有安全設施和標識、車輛無序進站、擁擠、搶位或因司機注意力不集中而引發車輛傷害事故。
(3)高處墜落或跌落傷害
站內罩棚是較高建筑物,人員在檢修作業時,沿爬梯上下,在棚頂作業,易發生高處墜落,滑跌受傷的危險;高空作業人員對工具、零件把握不牢,工具由高處下落,也會對下面人員造成危害。
3.12安全管理危害因素分析
加氣站火災爆炸危險為甲類。如果沒有建立完善合理的管理制度和操作規程,如動用明火,使用非防爆工具,工藝操作過程中違反操作規程,誤操作,人員上崗不按規定著裝,防靜電設施不按規定檢測、失效、靜電積聚放電,產生火花,設備不按規定檢測,腐蝕泄漏等,都可能導致火災爆炸事故。
3.13事故案例分析
1) 2006年7月6日早晨7時40分左右,住在蓮湖區紅廟坡街道辦火燒壁東村的李師傅被一聲巨響驚醒,接著屋外傳來嘈雜的叫喊聲、跑步聲。李師傅沖出房門,一股臭味撲面而來,只見一墻之隔的“蓮湖區豐禾路加氣站”房頂正冒著火焰。十多分鐘后,西安市公安局消防支隊五中隊6 輛消防車鳴著警笛駛來。緊接著,屋頂上的彩鋼板被揭開,破損的汽缸閥門被緊急關閉,數股水柱噴向房內錯綜復雜的管道。經過半個多小時的奮力搶救,翻騰的火焰終被壓滅。爆炸發生時,一名正在值班的加氣站員工被大火吞噬。
該加氣站員工史順利說,事發時,站內共有10名左右員工。那名遇難員工當天值班,爆炸時他正在設備房內巡查。據了解,該加氣站的天然氣是從地下天然氣管道里抽取的,爆炸發生后,管道內的天然氣從受損的壓縮機汽缸內噴涌而出,情況非常危險。
經西安市安監局危險品化學品安全監督管理處初步調查認定,爆炸是因壓縮機汽缸沖頂,破損口瞬間壓力過大,進而引發了天然氣自燃。
2)2004年2月13日位于鄭州市豐慶路的一座天然氣加氣站發生爆炸事故,并燃起大火,造成1人當場死亡,至少3人受傷,正在加氣的一輛公交車和四輛出租車被燒毀,加氣站報廢。
2月17日河南鄭州市警方昨天向社會通報了該市豐慶路天然氣加氣站爆炸原因:事故是由當時正在加氣的出租車上司機吸煙導致氣瓶爆炸所致。
從上述案例可以看出,加氣站因為設備不合格或損壞、天然氣泄漏,遇靜電火花、明火導致火災爆炸的事故時有發生。設備、管路泄漏、違章操縱是事故發生的主要原因,檢修時,也是發生事故的危險時刻。一旦發生事故,將會造成人員重大傷亡及財產損失。企業要從中吸取教訓,對加氣站的安全問題應引起足夠的重視。
事故的教訓是:
(1)安全教育不夠,從業人員的安全意識淡薄,違章作業;
(2)作業現場沒有采取足夠的安全防護措施;
(3)安全裝置、安全設施落實不到位;
(4)安全管理不力。安全監控、檢查機制不力,對企業內各個關鍵環節不能實施有效的安全監控和檢查。
4.評價單元的劃分和評價方法的選擇
4.1評價單元劃分
4.1.1評價單元的劃分原則
劃分評價單元是為評價目的和評價方法服務的,便于評價工作的進行,有利于提高評價工作的準確性。評價單元劃分,一般將生產工藝裝置、物料的特點和特征與危險、有害因素的類別、分別有機結合進行劃分,也可按評價工作的需要將一個評價單元劃分為若干子單元。本次評價即是依據這一原則,同時考慮到加氣站經營特點,設備平面布置以及加氣站主要危險、有害因素分布來劃分評價單元。
4.1.2評價單元的劃分結果
根據加氣站的組成結構、工藝流程,并結合《危險化學品經營單位安全評價導則(試行)》以及其它相關的******標準、規程、規范的要求,將長春市春城石油有限公司佰潤加油站劃分為安全管理、選址及總平面布置、CNG加氣工藝及設施、公用工程及輔助設施4個評價單元進行評價。

4.2評價方法的選擇
4.2.1選擇的評價方法
安全現狀評價是針對系統裝置、某個生產經營單位的總體或局部生產經營活動的現狀進行評價,主要是全面收集被評價對象的信息資料,采用系統安全分析法進行危險因素辨識;對可能造成后果的事故隱患采用數學模型進行事故后果模擬,預測極端情況下的影響范圍、******損失、發生概率;對檢查發現的事故隱患,分別提出治理措施。
加氣站的安全評價是對各評價單元的現狀中存在的危險有害因素進行分析評價,根據特點,我們選擇了安全檢查表法、預先危險性分析法。
1)安全檢查表(SCL):
安全檢查表式系統安全工程的一種***基礎、***簡便、廣泛應用的系統危險性評價方法。目前,安全檢查表在我國不僅用于查找系統中各種潛在的事故隱患,還對各檢查項目給予量化,用于進行系統安全評價。
安全檢查表是由一些對工藝過程、機械設備和作業情況熟悉并富有安全技術、安全管理經驗的人員,事先對分析對象進行詳盡分析和充分討論,列出檢查單元和部位 、檢查項目、檢查要求、各項賦分標準、評定系統安全等級分值標準等內容的表格(清單)。
2)預先危險性分析法(PHA)
該方法是在進行某項工程活動之前對系統存在的各種危險因素、出現條件和事故可能造成的后果進行宏觀、概略分析的系統安全分析方法。其目的是早期發現系統的潛在危險因素,確定系統的危險性等級,提出相應防范措施,防止這些危險因素發展成為事故,避免考慮不周所造成的損失。危險等級的劃分如下表:

5.定性評價
5.1安全檢查表評價法
評價組人員對長春市春城石油有限公司佰潤加油站現場進行了勘查,并根據企業提供的資料,利用加油加氣站安全評價檢查表對加油加氣站進行了檢查和評價。檢查及評價結果詳見表5.1-1。
表5.1-1 加氣站安全評價檢查表
























評價結果分析:
經現場檢查與評價:加油站無不合格項。
5.2 預先危險性分析評價法
5.2.1卸氣區(CNG拖車)單元
本單元的預先危險性分析見下表。

由上表知,卸氣區(CNG拖車)單元存在的火災爆炸危險等級為Ⅲ~Ⅵ級,屬危險的~破壞性的;中毒窒息危險等級為Ⅲ級,屬危險的;車輛傷害危險等級為Ⅱ級,屬臨界的。
5.2.2儲氣區(儲氣瓶組)單元
本單元的預先危險性分析見下表。

由上表知,儲氣區(儲氣瓶組)單元存在的火災爆炸危險等級為Ⅲ~Ⅵ級,屬危險的~破壞性的;中毒窒息危險等級為Ⅲ級,屬危險的。
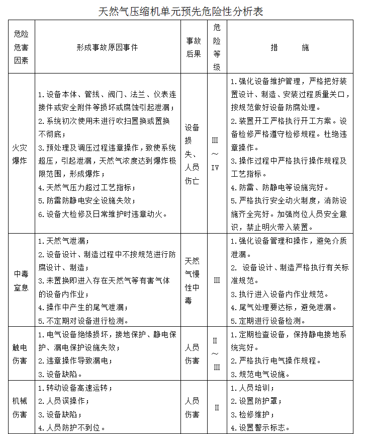
5.2.3天然氣壓縮機單元
本單元的預先危險性分析見下表。


由上表知,天然氣壓縮機單元存在的火災爆炸危險等級為Ⅲ~Ⅵ級,屬危險的~破壞性的;中毒窒息危險等級為Ⅲ級,屬危險的;觸電傷害危險等級為Ⅱ~Ⅲ級,屬臨界的~危險的;機械傷害、噪聲危險等級為Ⅱ級,屬臨界的。
5.2.4加氣區單元
本單元的預先危險性分析見下表。

由上表知,加氣區單元存在的火災爆炸危險等級為Ⅲ~Ⅵ級,屬危險的~破壞性的;中毒危險等級為Ⅲ級,屬危險的;車輛傷害危險等級為Ⅱ級,屬臨界的。
5.2.5配電系統
本項目設有配電室,室內設配電柜及其他相應的配電設施。該單元的預先危險性分析見下表。


由上表知,本項目配電系統單元主要存在火災和觸電危險,危險等級為Ⅱ~Ⅲ級。
6.安全對策措施及建議
6.1對策措施
加氣站的主要危險有害因素:火災、爆炸、中毒等主要危險因素。同時還存在機械傷害、觸電、車輛傷害、噪聲等。其危險地點為站內卸氣區、加氣區、壓縮機間、站內建筑物、進出口道路等。
6.2建議
根據國、內外同類危險化學品企業持續改進的情況和企業管理模式和趨勢,以及******有關安全生產法律、法規和部門規章及標準的發展趨勢,從下列幾方面提出建議:
1)安全設施直接關系到系統安全生產運行,在系統整個生命周期內,應保證安全設施進行定期檢測及維護并不斷更新改進,以實現本質安全,達到安全運營的目的。
2)在今后的運行中應在安全管理、設備設施、作業場所、事故應急管理等方面不斷完善。
3)該項目主要設備、設施定期檢測并積極維護保養。
4)企業應當根據《企業安全生產費用提取和使用管理辦法》(財企[2012]16號)建立安全生產費用管理制度,并將按規定提取的安全費用用于完善、改造和維護安全防護設備、設施支出;配備必要的應急救援器材、設備和現場作業人員安全防護物品支出;安全生產檢查與評價支出;安全技能培訓及進行應急救援演練支出及其他與安全生產直接相關的支出。
5)嚴格執行各項安全管理制度、崗位操作規程和作業規程。
6)預案定期演練,并將發現的問題及時提出解決方案,對事故應急救援預案進行修訂完善;應在現場危險設施和危險物發生變化時及時修改事故應急救援預案;應把對事故應急救援預案的修改情況及時通知所有與事故應急救援預案有關人員。
7.評價結論
通過對長春市春城石油有限公司佰潤加油站的分析評價,該加油與CNG加氣合建站經營的危險物質為乙醇汽油、柴油和壓縮天然氣,其主要危險因素是火災、爆炸,同時還存在觸電、機械傷害、車輛傷害、高處墜落以及噪聲、低溫危害、地震、雷電危害等。
根據《中華人民共和國安全生產法》(中華人民共和國主席令第13號)、《危險化學品安全管理條例》(國務院令第591號)、《危險化學品經營許可證管理辦法》(******安全生產監督管理總局令第55號)及《汽車加油加氣站設計與施工規范》(GB50156-2012,2014年版)等規定,我們對長春市春城石油有限公司佰潤加油站的安全管理、站址選擇及總平面布置、主要裝置及設施、其它設施等方面進行了檢查,檢查結果合格。
1)該加油加氣合建站采用的技術、工藝為國內普遍使用的成熟技術,設備安全可靠,安全設施具有同行業的平均水平,技術、工藝和裝置設施符合安全生產的法律法規、標準、規章、規范的要求。
2)該加油加氣合建站可能發生的***危險的事故為火災、爆炸,如果發生上述事故,會給企業造成嚴重的損失,但不會對周邊居民和建筑物造成損失。企業只要認真執行相關法律、法規、標準、規范、安全生產管理規章制度、安全生產責任制、安全技術操作規程和應急預案,可以避免事故的發生。
3)該加油加氣合建站認真執行相關法律法規、標準、規章、規范、應急預案及本報告中提出的對策措施及建議,其危險程度是可以接受的。
4)該加油加氣合建站建立了各項規章制度、崗位操作規程和應急預案,從業人員經培訓考核合格。
5)綜上所述,長春市春城石油有限公司佰潤加油站加油與CNG加氣合建站的安全現狀符合******有關法律、法規和標準、規范的要求,評價結論為具備安全條件,符合安全經營要求。